Pricing actions, commands and pipelines
The following table describes the pricing actions, commands, and pipelines associated with the Price Book entity:
|
Action/Command/Pipeline |
Description |
|
|
Adds a price book. The price book name must be unique in the system. |
|
|
Edits a price book. |
|
|
Associates a price book to a specific catalog. |
|
|
Disassociates a price book from a specific catalog. |
The following table describes the pricing actions, commands, and pipelines pertaining to the Price Card entity:
|
Action/Command/Pipeline |
Description |
|
|
Adds a price card to a price book. Requires a name and the parent’s price book name. The price card name must be unique within the price book parameters. |
|
|
Edits a price card. |
|
|
Deletes a price card. A price card can only be deleted if it does not contain approved snapshots. |
|
|
Duplicates a price card and its snapshots. |
The following table describes the pricing actions, commands, and pipelines pertaining to the Snapshot component:
|
Action/Command/Pipeline |
Description |
|
|
Adds a snapshot to a price card. Requires the snapshot's start date, which must be equal to or earlier than the latest approved snapshot date within the price card. |
|
|
Edits a snapshot. The snapshot’s approval status must be Draft. |
|
|
Changes a snapshot’s approval status from Draft to ReadyForApproval. |
|
|
Changes a snapshot's approval status from ReadyForApproval to Approve. |
|
|
Changes a snapshot’s approval status from ReadyForApproval to Draft. |
|
|
Changes a snapshot’s approval status from Approved back to Draft. Applicable only before the snapshot is made fully active. |
|
|
Removes a price snapshot from a price card. The Snapshot’s approval status must be Draft. |
|
(internal - no action or command)
|
Resolves the active snapshot within a price card. The active snapshot is an approved snapshot that has a start date closest to the request's EffectiveDate. |
|
(internal - no action or command)
|
Resolves the active snapshot within a price book by tags. The active snapshot is the approved snapshot that has start date closest to the request's EffectiveDate and matches the highest number of tags. |
The following table describes the pricing actions, commands, and pipelines pertaining to the Tier component:
|
Action/Command/Pipeline |
Description |
|
|
Adds a price tier for a specific currency to a snapshot. The combination of a tier's quantity and currency must be unique within a snapshot. The snapshot’s approval status must be set to Draft to add a tier. |
|
|
Edits a snapshot’s price tier for a specific currency. The snapshot’s approval status must be set to Draft to edit a tier. |
|
|
Removes a price tier from a snapshot for a specific currency. The snapshot’s approval status must be set to Draft to remove a tier. |
|
|
Adds a tag to a snapshot. A tag must be unique within a snapshot. The snapshot’s approval status must be set to draft to add a tag. |
|
|
Removes a tag from a snapshot. The snapshot’s approval status must be set to Draft to remove a tag. |
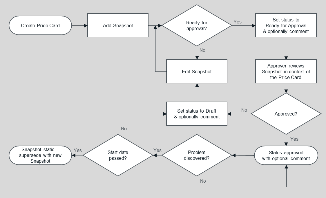
Pricing approval workflow
The following figure illustrates the pricing approval process:
