Page tracking in FXM

Version: 10.4

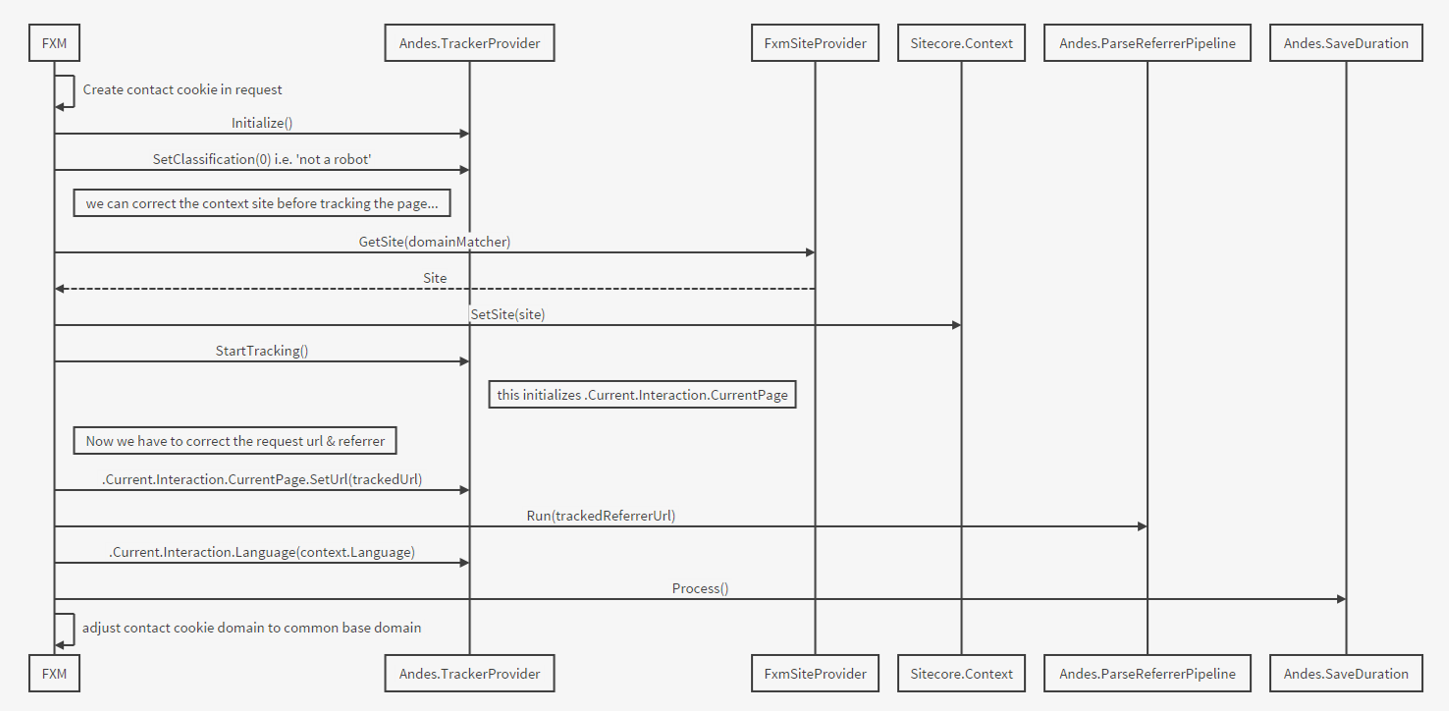
The following diagram describes how the Federated Experience Manager (FXM) tracks a page and how it interacts with the different Experience Analytics pipelines.

Do you have some feedback for us?

If you have suggestions for improving this article,